有声电子课本
补充习题答案
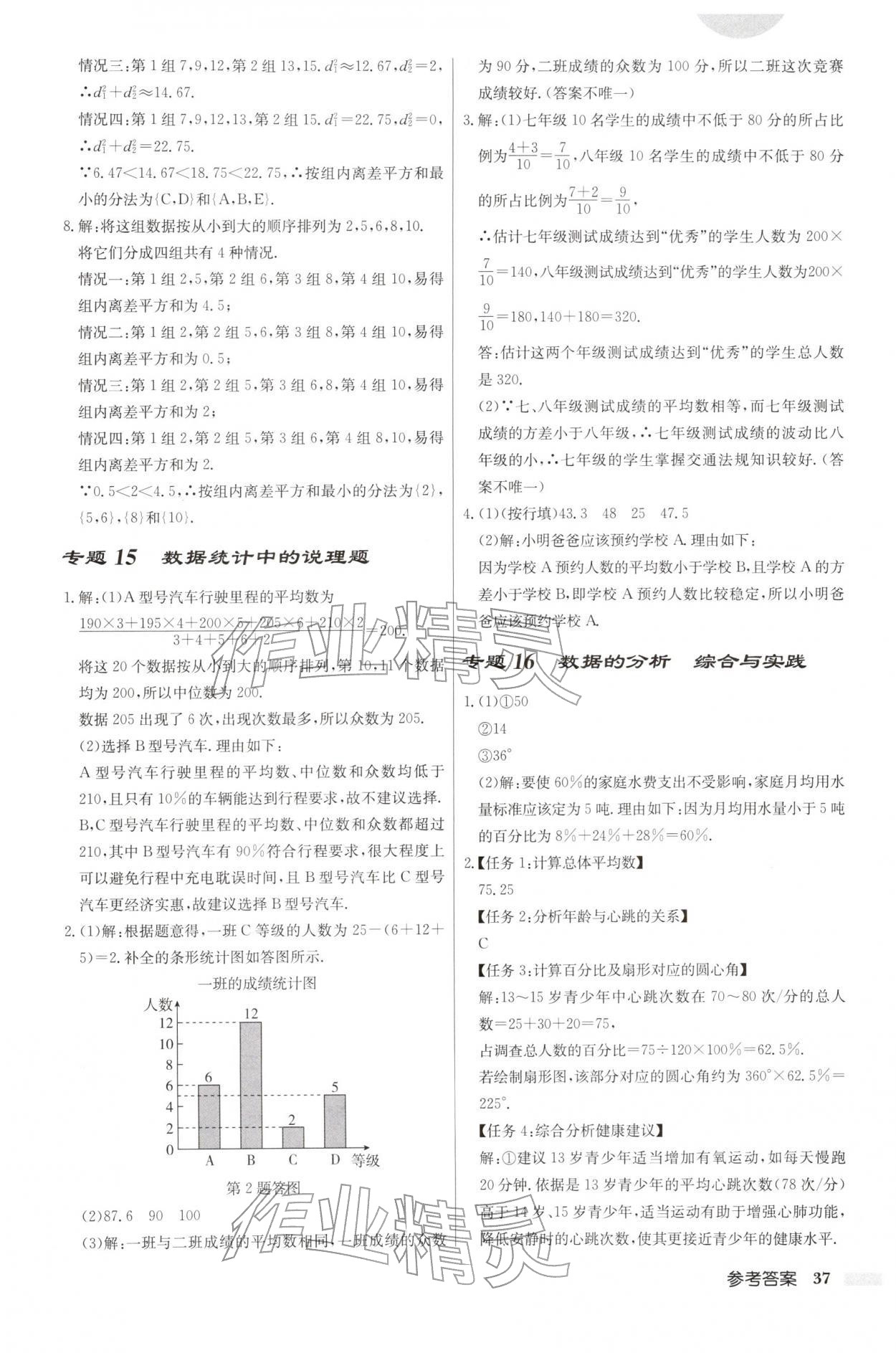
练习与测试答案
阅读答案
其他答案
课件下载
试卷练习
教学反思
说课稿
录音下载
教案下载
作文范例
简笔画下载
教学视频
语文知识
班主任资料
教材
其他资料
搜索
零五网
›
全部参考答案
›
启东中学作业本
›
2026年启东中学作业本八年级数学下册人教版第37页
上一页
下一页