1. 人的胃酸中含有
盐酸
,铅蓄电池中含有硫酸
,硫酸型酸雨中含有硫酸
,硝酸型酸雨中含有硝酸
,食醋中含有3%~5%的醋酸
。答案:1.盐酸 硫酸 硫酸 硝酸 醋酸
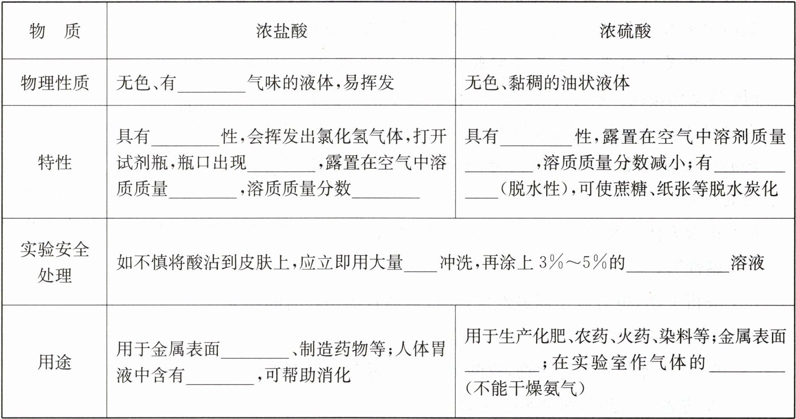
2. 浓盐酸和浓硫酸

答案:2.刺激性 挥发 白雾 减小 减小 吸水 增加 强烈的腐蚀性 水 碳酸氢钠 除锈 盐酸 除锈 干燥剂
3. 浓硫酸的稀释
将

将
浓硫酸
缓缓注入盛有水
的烧杯中,用玻璃棒引流(或沿烧杯内壁缓缓倾倒)并用玻璃棒不断搅拌,使热量及时散出。答案:3.浓硫酸 水
1. 混有水蒸气的下列气体不能用浓硫酸干燥的是(
A.氢气
B.氮气
C.二氧化碳
D.氨气
D
)。A.氢气
B.氮气
C.二氧化碳
D.氨气
答案:1.D
2. 下列物质的性质与用途具有对应关系的是(
A.石墨能导电,可用于制作铅笔芯
B.浓硫酸具有吸水性,可用于干燥氧气
C.氨气是无色气体,可用作保护气
D.盐酸具有挥发性,可用于制取氢气
B
)。A.石墨能导电,可用于制作铅笔芯
B.浓硫酸具有吸水性,可用于干燥氧气
C.氨气是无色气体,可用作保护气
D.盐酸具有挥发性,可用于制取氢气
答案:2.B