1. 分一分,填一填。


答案:

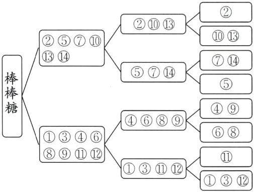
2. 分一分,填一填。(填序号)

先按(

先按(
形状
)分,再按(颜色
)分,最后按(有无蝴蝶结
)分。答案:
2. 分法不唯一,如:形状 颜色 有无蝴蝶结

2. 分法不唯一,如:形状 颜色 有无蝴蝶结
3. (2025·重庆渝中区期末)明明把拼音卡放乱了,请你帮他分类整理一下。

(1)分成两类,可以怎么分?把分类结果记录在下表中。

(2)上面的分类结果还可以继续分吗?表示你的分类结果。
(1)分成两类,可以怎么分?把分类结果记录在下表中。
(2)上面的分类结果还可以继续分吗?表示你的分类结果。
答案:

解析:按照颜色可以分成两类,继续按拼音分,每种颜色可以分成3类;还可以按声调分,每种颜色可以分成4类。
解析:按照颜色可以分成两类,继续按拼音分,每种颜色可以分成3类;还可以按声调分,每种颜色可以分成4类。