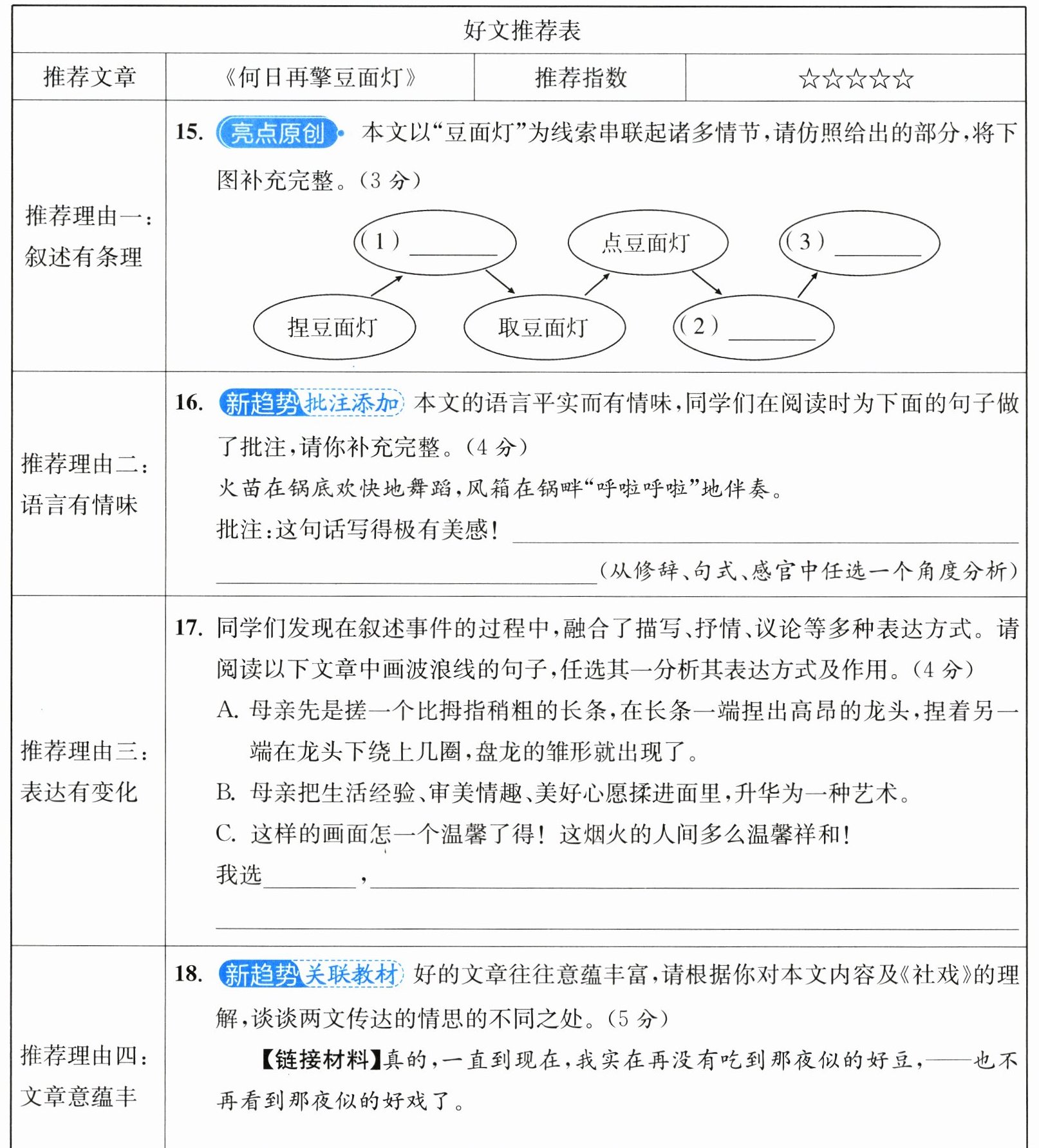
(四)(2025·浙江金华阶段练习)为宣传家乡传统民俗,同学们打算把下面的文章推荐给部编版初中语文教材编辑部。请你阅读文章,完成好文推荐表。(16分)
何日再擎豆面灯 吴长海
①正月十五的前一天,母亲就开始忙活了。擦洗揉面、擀面用的案板,晾晒蒸灯、装灯用的竹屉、笸箩,将灯芯草秆剪成比火柴棒略长的小段,当然不会忘记碾磨做窝头灯用的豆面。这一切,只待十五捏灯、蒸灯、点灯,隆重地过节。
②捏面灯是灯节的头等大事。吃完早饭,母亲就开始和面了。因掺杂了豆面,和面需调配好面、水的比例,把握好力道。软了灯脚站不住,硬了灯口易开裂。母亲将面和得软硬刚好,就开始在案板上搓揉一阵,然后分成大小不一的面团。母亲先给我们姐弟捏生肖灯,小猴、小狗、小牛,惟妙惟肖。我们姐弟开心地捧走各自的生肖灯,去精心打扮一番,用绿豆当眼,用红纸贴嘴,把背上的凹槽弄得更凹一些。
③家里有两个粮囤,母亲会捏上两盏龙灯。面团就像橡皮泥,听话、乖巧,[A]
④面灯捏完,就准备生火蒸灯了。母亲在大铁锅里加上水,把炭化变黑却依然结实的竹屉放进锅里,在上面覆盖一层白纱布,然后把面灯一一放进锅里。两盏龙灯放中间,周围摆上生肖灯、窝头灯,呈现出众星拱“龙”之势。面灯摆放完毕,母亲盖上用细高粱秆做的锅盖。为防止锅盖变形,热气跑散,母亲在锅盖上面压两块青砖,一个黄盆,黄盆里再装一瓢冷水。然后,母亲从锅后转到灶口,拉动风箱,添加木柴。火苗在锅底欢快地舞蹈,风箱在锅畔“呼啦呼啦”地伴奏,热气慢慢从锅盖上升腾,我们姐弟红着小脸猜着谁的灯最漂亮。[C]
⑤待黄盆里的水变热,那熟悉的馍香袭来。母亲就熄火、洗手,吩咐我们姐弟取来笸箩、馍筐。母亲掀开锅盖,将受热膨胀挤成堆的碗灯、龙灯依次分开,取出。龙灯、碗灯放进大笸箩,端到水缸上;生肖灯放进小馍筐,端到案板上。我们姐弟围着灯,品头论足,谈笑风生。
⑥面灯冷却,天已将黑。母亲提来豆油,倒进面灯的凹槽。将准备好的草秆插进凹槽,用一根红薯粉丝做导火索,将面灯一一点亮,火焰把灯身照得通透金黄,所以豆面灯又称“金灯”,寓意喜庆富贵吉祥。母亲擎着龙灯在小麦囤、玉米囤周围照照,母亲说:“龙灯照过,龙王会保佑新的一年风调雨顺、囤尖仓满。”母亲让我擎着石槽灯,去牛棚照照四壁,说这样牛儿会膘肥体壮早生牛犊。让弟弟擎着四轮灯,去车棚照照,说这样会日行千里顺利平安。我们很听母亲的话,也擎着灯照照自己的眼,这样会心明眼亮,学习进步,幸福成长……
⑦面灯照一圈后,芯将尽,光渐弱。换根草秆添点油,灯火旺盛依旧。擎着碗灯走出家门,和小伙伴玩耍。有“坏”叔叔挑逗幼童:“快看快看,你灯下有只漂亮的蝴蝶。”幼童欣喜,着急翻灯查看,油洒落下来。笑声飘荡,其乐融融。村里村外,到处是擎着面灯游走的孩童。
⑧灯火摇曳,映照着稚嫩的脸庞,孩子手里挥舞出的星星点点的轨迹点缀着元宵的夜晚,快乐的、纯粹的印记就这样刻在了记忆深处,传承着节日的习俗,历久弥新,万家灯火闪耀着人间不灭的热望。
⑨正月十五擎面灯的快乐,浸入骨髓,伴我长大成人。十八岁后,我去远方为生计奔波,为梦想打拼,再也没有在家乡欢度元宵,自然再也没有擎过豆面做的灯盏。又是一年元宵节,站在城市的阳台上目光掠过森森海波,绕过绵绵远山,恍若看到如豆的灯火闪烁。那是白发苍苍的父母为后辈点亮的不灭的灯盏。

何日再擎豆面灯 吴长海
①正月十五的前一天,母亲就开始忙活了。擦洗揉面、擀面用的案板,晾晒蒸灯、装灯用的竹屉、笸箩,将灯芯草秆剪成比火柴棒略长的小段,当然不会忘记碾磨做窝头灯用的豆面。这一切,只待十五捏灯、蒸灯、点灯,隆重地过节。
②捏面灯是灯节的头等大事。吃完早饭,母亲就开始和面了。因掺杂了豆面,和面需调配好面、水的比例,把握好力道。软了灯脚站不住,硬了灯口易开裂。母亲将面和得软硬刚好,就开始在案板上搓揉一阵,然后分成大小不一的面团。母亲先给我们姐弟捏生肖灯,小猴、小狗、小牛,惟妙惟肖。我们姐弟开心地捧走各自的生肖灯,去精心打扮一番,用绿豆当眼,用红纸贴嘴,把背上的凹槽弄得更凹一些。
③家里有两个粮囤,母亲会捏上两盏龙灯。面团就像橡皮泥,听话、乖巧,[A]
母
亲
先
是
搓
一
个
比
拇
指
稍
粗
的
长
条
,
在
长
条
一
端
捏
出
高
昂
的
龙
头
,
捏
着
另
一
端
在
龙
头
下
绕
上
几
圈
,
盘
龙
的
雏
形
就
出
现
了
。
用剪刀小心地剪出参差的鳞角,用红豆做好眼珠,再在后背上添个凹槽,龙灯即大功告成。家里有牛,还需捏盏石槽灯。家里有了拖拉机,还需捏盏四轮灯。母亲按照自己喜欢的造型,即兴捏灯。最后捏的是碗灯。又称窝头灯。碗灯比吃饭的碗略小,碗沿上会捏出一圈褶子,像花瓣。碗灯会做上几十盏,母亲说灯多吉祥。[B]母
亲
把
生
活
经
验
、
审
美
情
趣
、
美
好
心
愿
揉
进
面
里
,
升
华
为
一
种
艺
术
。
这
样
的
画
面
怎
一
个
温
馨
了
得
!
这
烟
火
的
人
间
多
么
温
馨
祥
和
!
⑤待黄盆里的水变热,那熟悉的馍香袭来。母亲就熄火、洗手,吩咐我们姐弟取来笸箩、馍筐。母亲掀开锅盖,将受热膨胀挤成堆的碗灯、龙灯依次分开,取出。龙灯、碗灯放进大笸箩,端到水缸上;生肖灯放进小馍筐,端到案板上。我们姐弟围着灯,品头论足,谈笑风生。
⑥面灯冷却,天已将黑。母亲提来豆油,倒进面灯的凹槽。将准备好的草秆插进凹槽,用一根红薯粉丝做导火索,将面灯一一点亮,火焰把灯身照得通透金黄,所以豆面灯又称“金灯”,寓意喜庆富贵吉祥。母亲擎着龙灯在小麦囤、玉米囤周围照照,母亲说:“龙灯照过,龙王会保佑新的一年风调雨顺、囤尖仓满。”母亲让我擎着石槽灯,去牛棚照照四壁,说这样牛儿会膘肥体壮早生牛犊。让弟弟擎着四轮灯,去车棚照照,说这样会日行千里顺利平安。我们很听母亲的话,也擎着灯照照自己的眼,这样会心明眼亮,学习进步,幸福成长……
⑦面灯照一圈后,芯将尽,光渐弱。换根草秆添点油,灯火旺盛依旧。擎着碗灯走出家门,和小伙伴玩耍。有“坏”叔叔挑逗幼童:“快看快看,你灯下有只漂亮的蝴蝶。”幼童欣喜,着急翻灯查看,油洒落下来。笑声飘荡,其乐融融。村里村外,到处是擎着面灯游走的孩童。
⑧灯火摇曳,映照着稚嫩的脸庞,孩子手里挥舞出的星星点点的轨迹点缀着元宵的夜晚,快乐的、纯粹的印记就这样刻在了记忆深处,传承着节日的习俗,历久弥新,万家灯火闪耀着人间不灭的热望。
⑨正月十五擎面灯的快乐,浸入骨髓,伴我长大成人。十八岁后,我去远方为生计奔波,为梦想打拼,再也没有在家乡欢度元宵,自然再也没有擎过豆面做的灯盏。又是一年元宵节,站在城市的阳台上目光掠过森森海波,绕过绵绵远山,恍若看到如豆的灯火闪烁。那是白发苍苍的父母为后辈点亮的不灭的灯盏。
答案:15. (1)蒸豆面灯 (2)擎豆面灯 (3)念豆面灯
16. 示例一:运用拟人的修辞手法,赋予“火苗”“风箱”人的动作情态,生动形象地写出了蒸豆面灯时灶火旺盛、风箱作响的情景,也烘托了“我们”姐弟对豆面灯的满心期待和快乐心情。 示例二:句式整齐,节奏分明,音韵和谐,富有音乐美感,展现出蒸豆面灯时灶火旺盛、风箱作响的情形,也烘托了“我们”姐弟对豆面灯的满心期待和快乐心情。
示例三:运用视觉和听觉描写,视听结合,将蒸豆面灯时灶火旺盛、风箱作响的情形写得生动有趣,给人一种身临其境之感,烘托了“我们”姐弟对豆面灯的满心期待和快乐心情。
17. 示例一:A 该句运用描写的表达方式,用“搓”“捏”“绕”等一连串的动作描写,展现了母亲动作的娴熟,凸显了母亲勤劳能干、心灵手巧的人物形象。 示例二:B 该句运用议论的表达方式,既点明了豆面灯的文化意蕴,也凸显了母亲热爱生活、追求美好的人物形象,更传达出“我”对母亲的赞颂之情。 示例三:C 该句运用抒情的表达方式,热情真挚地赞美了温馨美好的童年生活,富有感染力。
18. 本文展现了农家人对人寿年丰的祈盼,流露出对勤劳能干、热爱生活、追求美好的母亲的爱与赞美,对远离家乡、难以再感受擎豆面灯的快乐的无奈与伤感。《社戏》展现了对美好自然景象的喜爱与赞美,对精神富足、人情醇厚的理想社会的向往与追寻。
16. 示例一:运用拟人的修辞手法,赋予“火苗”“风箱”人的动作情态,生动形象地写出了蒸豆面灯时灶火旺盛、风箱作响的情景,也烘托了“我们”姐弟对豆面灯的满心期待和快乐心情。 示例二:句式整齐,节奏分明,音韵和谐,富有音乐美感,展现出蒸豆面灯时灶火旺盛、风箱作响的情形,也烘托了“我们”姐弟对豆面灯的满心期待和快乐心情。
示例三:运用视觉和听觉描写,视听结合,将蒸豆面灯时灶火旺盛、风箱作响的情形写得生动有趣,给人一种身临其境之感,烘托了“我们”姐弟对豆面灯的满心期待和快乐心情。
17. 示例一:A 该句运用描写的表达方式,用“搓”“捏”“绕”等一连串的动作描写,展现了母亲动作的娴熟,凸显了母亲勤劳能干、心灵手巧的人物形象。 示例二:B 该句运用议论的表达方式,既点明了豆面灯的文化意蕴,也凸显了母亲热爱生活、追求美好的人物形象,更传达出“我”对母亲的赞颂之情。 示例三:C 该句运用抒情的表达方式,热情真挚地赞美了温馨美好的童年生活,富有感染力。
18. 本文展现了农家人对人寿年丰的祈盼,流露出对勤劳能干、热爱生活、追求美好的母亲的爱与赞美,对远离家乡、难以再感受擎豆面灯的快乐的无奈与伤感。《社戏》展现了对美好自然景象的喜爱与赞美,对精神富足、人情醇厚的理想社会的向往与追寻。