2. 如果一个数恰好等于它的所有因数(本身除外)相加的和,那么这个数就是“完全数”。例如 6 除本身以外,还有 1、2、3 三个因数,$6 = 1 + 2 + 3$,所以 6 就是完全数。下面的数中,属于“完全数”的是(
A.12
B.15
C.28
D.36
C
)。A.12
B.15
C.28
D.36
答案:2. C
解析:
A.12的因数(本身除外):1、2、3、4、6,1+2+3+4+6=16≠12
B.15的因数(本身除外):1、3、5,1+3+5=9≠15
C.28的因数(本身除外):1、2、4、7、14,1+2+4+7+14=28
D.36的因数(本身除外):1、2、3、4、6、9、12、18,1+2+3+4+6+9+12+18=55≠36
属于“完全数”的是C。
B.15的因数(本身除外):1、3、5,1+3+5=9≠15
C.28的因数(本身除外):1、2、4、7、14,1+2+4+7+14=28
D.36的因数(本身除外):1、2、3、4、6、9、12、18,1+2+3+4+6+9+12+18=55≠36
属于“完全数”的是C。
3. 体育课上,全班 42 名同学站立围成一个圆圈,编号分别是 1~42,王老师站在圆圈内发出两次指令。第一次,编号是 3 的倍数的同学蹲下;第二次,编号是 2 的倍数的同学蹲下。两次指令结束后,蹲下的同学共有(
A.14
B.21
C.35
D.28
D
)名。A.14
B.21
C.35
D.28
答案:3. D 解析:1~42中是3的倍数的有42÷3=14(个)数,是2的倍数的有42÷2=21(个)数,既是2的倍数又是3的倍数的有7个数,所以两次指令结束后,蹲下的同学共有14+21-7=28(名)。
1. 新趋势 说理表达 “故人西辞黄鹤楼,烟花三月下扬州。”黄鹤楼是“江南三大名楼”之一,它的主楼由 72 根圆柱支撑,这些圆柱 2 根 2 根地数或 3 根 3 根地数,都能刚好数完吗?5 根 5 根地数呢?为什么?
答案:1. 2根2根地数或3根3根地数,都能刚好数完。5根5根地数,不能刚好数完 因为72是2的倍数,也是3的倍数,但它不是5的倍数
2. 王阿姨有一个快递取件码是一个四位数,它的最高位上的数字是奇数,百位上的数字既是 2 的倍数又是 3 的倍数,十位上的数字是 9 的倍数,个位上是最小的奇数。该四位数的个位与千位上的数字交换后,这个四位数又是 5 的倍数。你知道这个快递取件码是多少吗?
答案:2. 快递取件码是5691
解析:
设这个四位数为$abcd$。
千位$a$:最高位是奇数,可能为1,3,5,7,9。
百位$b$:既是2的倍数又是3的倍数,$b=6$。
十位$c$:是9的倍数,$c=9$。
个位$d$:最小的奇数,$d=1$。
交换后为$dbca$,是5的倍数,个位$a=0$或5,又因$a$是奇数,所以$a=5$。
综上,这个四位数是5691。
5691
千位$a$:最高位是奇数,可能为1,3,5,7,9。
百位$b$:既是2的倍数又是3的倍数,$b=6$。
十位$c$:是9的倍数,$c=9$。
个位$d$:最小的奇数,$d=1$。
交换后为$dbca$,是5的倍数,个位$a=0$或5,又因$a$是奇数,所以$a=5$。
综上,这个四位数是5691。
5691
3. 新趋势 思维过程 9 的倍数有什么特征?让我们一起来探究一下。
(1) 下面的数是不是 9 的倍数?是的在括号里画“√”。
69(
(2) 计算第(1)题中画“√”的这些数各位上的数字的和,结合 3 的倍数的特征,你有什么发现?
我发现:
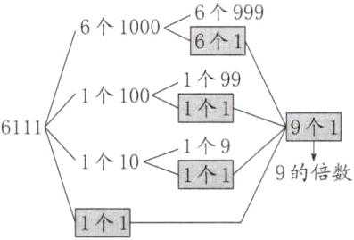
(3) 小雅把 693 进行了拆分(如图),用于验证 9 的倍数的特征。请你写出一个是 9 的倍数的四位数,用这个方法说明它为什么是 9 的倍数。

(1) 下面的数是不是 9 的倍数?是的在括号里画“√”。
69(
(
) 693(( √ )
) 990(( √ )
) 511((
) 612(( √ )
) 6111(( √ )
) 3340((
)(2) 计算第(1)题中画“√”的这些数各位上的数字的和,结合 3 的倍数的特征,你有什么发现?
我发现:
一个数各位上的数字的和是9的倍数,这个数就是9的倍数
。(3) 小雅把 693 进行了拆分(如图),用于验证 9 的倍数的特征。请你写出一个是 9 的倍数的四位数,用这个方法说明它为什么是 9 的倍数。
答案:
3. (1) ( ) ( √ ) ( √ ) ( ) ( √ ) ( √ ) ( )
(2) 一个数各位上的数字的和是9的倍数,这个数就是9的倍数
(3) 答案不唯一,如

3. (1) ( ) ( √ ) ( √ ) ( ) ( √ ) ( √ ) ( )
(2) 一个数各位上的数字的和是9的倍数,这个数就是9的倍数
(3) 答案不唯一,如