1. 新趋势 数形结合 把每一个图形看成单位“1”,用分数表示各图中的涂色部分。

(
(
$\frac{2}{4}$
) ($\frac{3}{3}$
) ($\frac{7}{4}$
) ($\frac{13}{6}$
)答案:$1. \frac{2}{4} \frac{3}{3} \frac{7}{4} \frac{13}{6}$
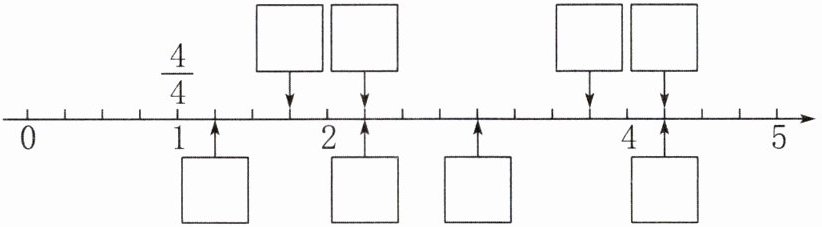
2. 在直线上面的$□$里填假分数,下面的$□$里填带分数或整数。

答案:$2. \frac{7}{4} \frac{9}{4} \frac{15}{4} \frac{17}{4} 1\frac{1}{4} 2\frac{1}{4} 3 4\frac{1}{4}$
3. (1)把下面的分数化成分母是 48 且分数大小不变的分数。
$\frac{5}{6}=$(
(2)把下面的分数化成分子是 5 且分数大小不变的分数。
$\frac{1}{6}=$(
$\frac{5}{6}=$(
$\frac{40}{48}$
) $\frac{27}{144}=$($\frac{9}{48}$
) $\frac{7}{12}=$($\frac{28}{48}$
) $\frac{50}{96}=$($\frac{25}{48}$
)(2)把下面的分数化成分子是 5 且分数大小不变的分数。
$\frac{1}{6}=$(
$\frac{5}{30}$
) $\frac{25}{20}=$($\frac{5}{4}$
) $\frac{60}{120}=$($\frac{5}{10}$
) $\frac{125}{175}=$($\frac{5}{7}$
)答案:$3. (1)\frac{40}{48} \frac{9}{48} \frac{28}{48} \frac{25}{48}(2)\frac{5}{30} \frac{5}{4} \frac{5}{10} \frac{5}{7}$
4. 新趋势 思维过程 $\frac{21}{25}$的分子和分母同时减去一个数,新的分数约分后是$\frac{3}{4}$。减去的数是(
9
)。答案:4. 9 解析$:\frac{21}{25}$的分母与分子的差是25 - 21 = 4,分子与分母同时减去一个数,分母与分子的差不变,即新分数的分母与分子的差还是4。$\frac{3}{4}$的分母与分子的差是4 - 3 = 1,说明是新分数的分子与分母同时除以4÷1 = 4得到的$\frac{3}{4},$所以新分数的分母是4×4 = 16,分子是3×4 = 12,则原分数的分子和分母减去的数是21 - 12 = 9。
解析:
25-21=4
4-3=1
4÷1=4
3×4=12
21-12=9
减去的数是9。
4-3=1
4÷1=4
3×4=12
21-12=9
减去的数是9。
1. 晓阳一家包饺子,爸爸负责擀饺子皮,晓阳和妈妈包饺子,他们一共包了 50 个饺子,其中妈妈包了 30 个。根据上面的信息,三名同学展开了联想,其中联想错误的是(

A.小凯
B.小晴
C.小东
D.小凯、小晴、小东
C
)。A.小凯
B.小晴
C.小东
D.小凯、小晴、小东
答案:1. C
2. 新情境 学科融合 人眨一次眼大约需要$\frac{1}{5}$秒,而在文学上表示时间极短的词中,“一刹那”约 0.018 秒,“一弹指”约$\frac{3}{25}$分,“一瞬间”约$\frac{9}{25}$秒。根据数据可知,(
A.人眨一次眼
B.一刹那
C.一弹指
D.一瞬间
B
)的时间最短,(C
)的时间最长。A.人眨一次眼
B.一刹那
C.一弹指
D.一瞬间
答案:2. B C 解析:此题可将分数化成小数后比较,注意单位的换算。