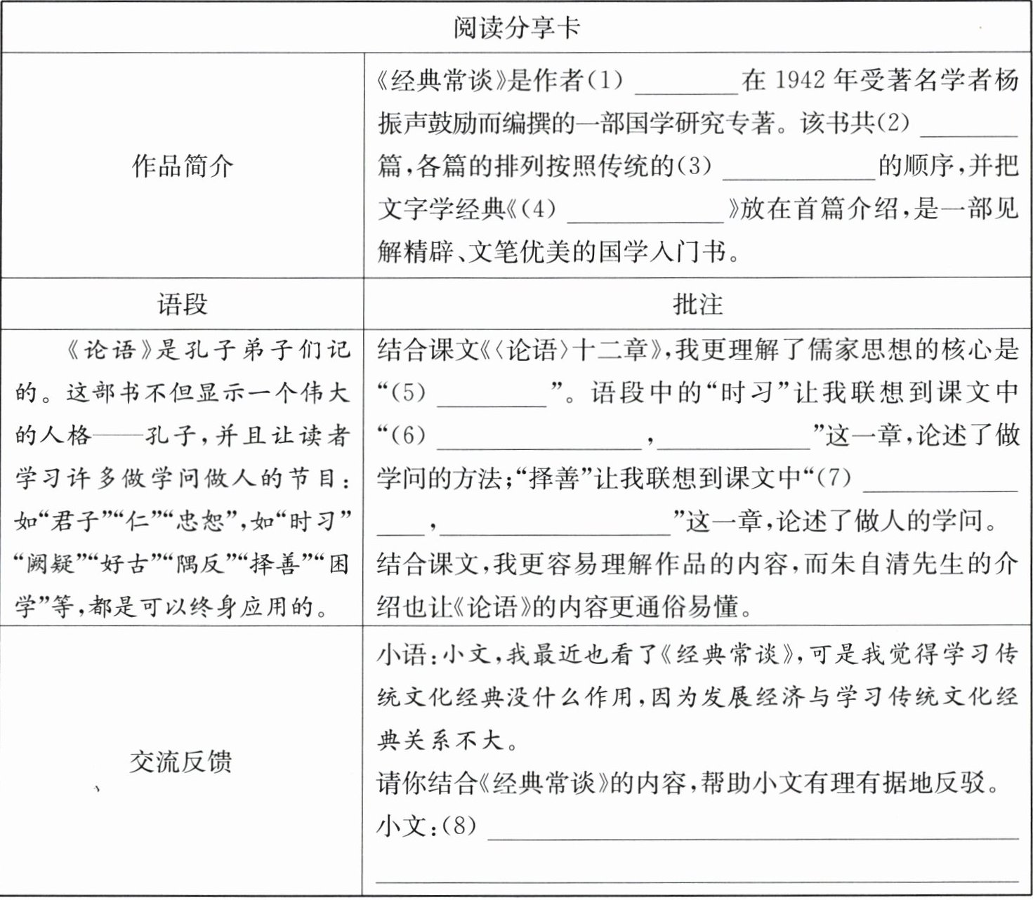
4. 新趋势整本书阅读 阅读组的同学为《经典常谈》制作了阅读分享卡,请你根据提示完善卡片内容。(9分)

请你结合《经典常谈》的内容,帮助小文有理有据地反驳。
请你结合《经典常谈》的内容,帮助小文有理有据地反驳。
答案:(1)朱自清 (2)13 (3)经史子集 (4)说文解字 (5)仁 (6)学而时习之 不亦说乎 (7)择其善者而从之 其不善者而改之 (8)示例:小语,学习传统文化经典看似与发展经济没有直接关系,实则二者关系密切。学习传统文化经典不仅可以提高个人的文化素养,还可以帮助我们树立远大理想,让我们懂得作为新时代青少年的责任与担当,而当今国家经济的发展正需要这种有理想有担当的人才。并且,传统文化经典永不过时,它们可以教会我们许多道理,如阅读《史记》中“一诺千金”的故事,我们可以得出商人应恪守“言必信”的经商之道的启示。所以,学习传统文化经典和发展经济是有密切联系的。
(一)(2024·江苏盐城期中)文言组的同学制作了下面的文言资料卡,请你阅读并完成5~10题。(18分)
【甲】襄邑道中 [宋]陈与义
飞花两岸照船红,百里榆堤半日风。
卧看满天云不动,不知云与我俱东。
【乙】卢肇①论海潮,以谓日出没所激而成,此极无理。若因日出没,当每日有常,
(选自沈括《梦溪笔谈》,有删改)
【注释】①卢肇:江西宜春人,唐代弘文馆学士。曾作《海潮赋》。②子午:通过地球某点包括地球自转轴在内的平面(子午面)与天球的交线,称为该点的子午圈。由于地球自转,月亮每天两次通过子午圈,在天顶半圈上称月正午,在天底半圈上称月正子。③候:观察。
5. 用“/”给乙文中画波浪线的句子断句。(限三处)(3分)
予 尝 考 其 行 节 每 至 月 正 临 子 午 则 潮 生 候 之 万 万 无 差
6. 解释下列句子中加点的词。(3分)
(1)
(2) 予
(3)
7. 用现代汉语翻译乙文中画横线的句子。(2分)
此以海上候之,得潮生之时。
8. 朗诵甲诗“飞花两岸照船红”时,你认为要重读的一个字是:
9. 请发挥合理的联想和想象,用生动的语言描绘甲诗前两句所展现的画面。(2分)
10. 请围绕“卧看满天云不动,不知云与我俱东”两句诗展开探究,完成任务。(5分)
(1) 亮点原创 《梦溪笔谈》是被誉为“中国科学史上的里程碑”的百科全书式的经典著作,作者沈括看到陈与义的这首诗,他会有“卧看满天云不动,不知云与我俱东”的疑惑吗?请结合乙文推断,并简述理由。(3分)
(2) 新趋势学科融合 你能运用所学的物理知识来解释诗中的这一现象吗?(2分)
【甲】襄邑道中 [宋]陈与义
飞花两岸照船红,百里榆堤半日风。
卧看满天云不动,不知云与我俱东。
【乙】卢肇①论海潮,以谓日出没所激而成,此极无理。若因日出没,当每日有常,
安得
复有早晚?予
尝
考
其
行
节
每
至
月
正
临
子
午
②
则
潮
生
候
③
之
万
万
无
差
。
此
以
海
上
候
之
,
得
潮
生
之
时
,去
海远,即须据地理增添时刻。(选自沈括《梦溪笔谈》,有删改)
【注释】①卢肇:江西宜春人,唐代弘文馆学士。曾作《海潮赋》。②子午:通过地球某点包括地球自转轴在内的平面(子午面)与天球的交线,称为该点的子午圈。由于地球自转,月亮每天两次通过子午圈,在天顶半圈上称月正午,在天底半圈上称月正子。③候:观察。
5. 用“/”给乙文中画波浪线的句子断句。(限三处)(3分)
予 尝 考 其 行 节 每 至 月 正 临 子 午 则 潮 生 候 之 万 万 无 差
6. 解释下列句子中加点的词。(3分)
(1)
安
得
复有早晚(怎么,哪里
)(2) 予
尝
考其行节(曾经
)(3)
去
海远(离,距离
)7. 用现代汉语翻译乙文中画横线的句子。(2分)
此以海上候之,得潮生之时。
这是从海上观察所得到的潮水涌起的时刻。
8. 朗诵甲诗“飞花两岸照船红”时,你认为要重读的一个字是:
照
。原因是:该字不仅描写了两岸红花的艳丽、繁多,还传达出诗人行船时的愉悦之情
。(3分)9. 请发挥合理的联想和想象,用生动的语言描绘甲诗前两句所展现的画面。(2分)
示例:两岸原野落花缤纷,将船只都映红了。船沿着长满榆树的大堤顺风而行,半日工夫就到了百里以外的地方。
10. 请围绕“卧看满天云不动,不知云与我俱东”两句诗展开探究,完成任务。(5分)
(1) 亮点原创 《梦溪笔谈》是被誉为“中国科学史上的里程碑”的百科全书式的经典著作,作者沈括看到陈与义的这首诗,他会有“卧看满天云不动,不知云与我俱东”的疑惑吗?请结合乙文推断,并简述理由。(3分)
示例:不会。因为沈括具有求真、严谨的科学精神,他不会妄下断语,而是会质疑并亲自去观察求证,如乙文中他亲自观察海潮出没来检验卢肇的看法是否正确。
(2) 新趋势学科融合 你能运用所学的物理知识来解释诗中的这一现象吗?(2分)
诗人躺卧在行驶的船上望着满天白云,它们好像都纹丝不动。这是因为云和船都在移动,诗人以自己乘坐的小船为参照物,云就是相对静止的,所以会有“卧看满天云不动”的感觉。
答案:5. 予尝考其行节/每至月正临子午/则潮生/候之万万无差
6. (1)怎么,哪里 (2)曾经 (3)离,距离
7. 这是从海上观察所得到的潮水涌起的时刻。
8. 照 该字不仅描写了两岸红花的艳丽、繁多,还传达出诗人行船时的愉悦之情
9. 示例:两岸原野落花缤纷,将船只都映红了。船沿着长满榆树的大堤顺风而行,半日工夫就到了百里以外的地方。
10. (1)示例:不会。因为沈括具有求真、严谨的科学精神,他不会妄下断语,而是会质疑并亲自去观察求证,如乙文中他亲自观察海潮出没来检验卢肇的看法是否正确。 (2)诗人躺卧在行驶的船上望着满天白云,它们好像都纹丝不动。这是因为云和船都在移动,诗人以自己乘坐的小船为参照物,云就是相对静止的,所以会有“卧看满天云不动”的感觉。
【参考译文乙】
卢肇谈论海潮,认为海潮是由日出和日落的激荡而造成的,这说法极无道理。如果是因为日出和日落,那么海潮的生成和退落应该每天都有固定的时间,又怎么会有早有晚呢?我曾经考察海潮生成的时间规律,每到月亮运行到子午圈上,海潮就会生成,这种观测结果一点都没有差错。这是从海上观察所得到的潮水涌起的时刻,如果离海较远,就要根据具体的地理位置来增加时刻。
6. (1)怎么,哪里 (2)曾经 (3)离,距离
7. 这是从海上观察所得到的潮水涌起的时刻。
8. 照 该字不仅描写了两岸红花的艳丽、繁多,还传达出诗人行船时的愉悦之情
9. 示例:两岸原野落花缤纷,将船只都映红了。船沿着长满榆树的大堤顺风而行,半日工夫就到了百里以外的地方。
10. (1)示例:不会。因为沈括具有求真、严谨的科学精神,他不会妄下断语,而是会质疑并亲自去观察求证,如乙文中他亲自观察海潮出没来检验卢肇的看法是否正确。 (2)诗人躺卧在行驶的船上望着满天白云,它们好像都纹丝不动。这是因为云和船都在移动,诗人以自己乘坐的小船为参照物,云就是相对静止的,所以会有“卧看满天云不动”的感觉。
【参考译文乙】
卢肇谈论海潮,认为海潮是由日出和日落的激荡而造成的,这说法极无道理。如果是因为日出和日落,那么海潮的生成和退落应该每天都有固定的时间,又怎么会有早有晚呢?我曾经考察海潮生成的时间规律,每到月亮运行到子午圈上,海潮就会生成,这种观测结果一点都没有差错。这是从海上观察所得到的潮水涌起的时刻,如果离海较远,就要根据具体的地理位置来增加时刻。