1. $8\frac{3}{7}$读作(
八又七分之三
)。答案:1. 八又七分之三
2. 用分数表示下面各式的商,结果是假分数的化成带分数或整数。
$19÷4=$ $51÷17=$ $18÷35=$
$19÷4=$ $51÷17=$ $18÷35=$
答案:2. $ 4 \frac { 3 } { 4 } $ $ \frac { 18 } { 35 } $
3. 把下面的整数或带分数化成假分数。
$3\frac{1}{4}=( ) 2\frac{5}{13}=( ) 4\frac{7}{8}=( )$
$5=\frac{10}{( ) }=\frac{( ) }{10}=\frac{( ) }{( ) }$
$3\frac{1}{4}=( ) 2\frac{5}{13}=( ) 4\frac{7}{8}=( )$
$5=\frac{10}{( ) }=\frac{( ) }{10}=\frac{( ) }{( ) }$
答案:3. $ \frac { 13 } { 4 } $ $ \frac { 31 } { 13 } $ $ \frac { 39 } { 8 } $ 2 50 $ \frac { 15 } { 3 } $(最后一空答案不唯一)
解析:
$3\frac{1}{4}=\frac{13}{4}$ $2\frac{5}{13}=\frac{31}{13}$ $4\frac{7}{8}=\frac{39}{8}$ $5=\frac{10}{2}=\frac{50}{10}=\frac{15}{3}$
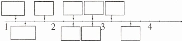
4. 在直线上方填假分数,下方填带分数。

答案:4. $ \frac { 6 } { 5 } $ $ 1 \frac { 2 } { 5 } $ $ \frac { 9 } { 5 } $ $ \frac { 12 } { 5 } $ $ 2 \frac { 2 } { 5 } $ $ \frac { 14 } { 5 } $ $ 2 \frac { 4 } { 5 } $ $ \frac { 16 } { 5 } $ $ 3 \frac { 3 } { 5 } $
5. 在$◯$里填“>”“<”或“=”。
$\frac{99}{100}◯1$ $3◯\frac{10}{3}$ $\frac{8}{9}◯\frac{9}{8}$
$6◯\frac{23}{4}$ $\frac{22}{7}◯3\frac{1}{7}$ $\frac{48}{5}◯9\frac{2}{5}$
$\frac{99}{100}◯1$ $3◯\frac{10}{3}$ $\frac{8}{9}◯\frac{9}{8}$
$6◯\frac{23}{4}$ $\frac{22}{7}◯3\frac{1}{7}$ $\frac{48}{5}◯9\frac{2}{5}$
答案:5. < < < > = >
解析:
$\frac{99}{100}<1$;$3<\frac{10}{3}$;$\frac{8}{9}<\frac{9}{8}$;$6>\frac{23}{4}$;$\frac{22}{7}=3\frac{1}{7}$;$\frac{48}{5}>9\frac{2}{5}$
6. (1)分数单位是$\frac{1}{6}$的最大真分数是(),最小假分数是(),最小带分数是()。
(2)下面说法中正确的个数是()。
① 带分数比假分数大;
② 当分数的分母小于分子时,这个分数才可能化成带分数;
③ 7 里面有 7 个$\frac{1}{7}$;
④ 要使$\frac{a}{6}$(a 不为 0)能化成整数,a 必须是 6 的倍数。
(3)用数字 1、4、5、9 组成一个最大的带分数是(),最小的带分数是()。(每个数字都要用,且只能用一次)
(4)一个带分数,它的整数部分是最小的合数,分数部分的分子是最小的质数,它的分数单位是$\frac{1}{5}$,这个带分数是(),化成假分数是()。
(2)下面说法中正确的个数是()。
① 带分数比假分数大;
② 当分数的分母小于分子时,这个分数才可能化成带分数;
③ 7 里面有 7 个$\frac{1}{7}$;
④ 要使$\frac{a}{6}$(a 不为 0)能化成整数,a 必须是 6 的倍数。
(3)用数字 1、4、5、9 组成一个最大的带分数是(),最小的带分数是()。(每个数字都要用,且只能用一次)
(4)一个带分数,它的整数部分是最小的合数,分数部分的分子是最小的质数,它的分数单位是$\frac{1}{5}$,这个带分数是(),化成假分数是()。
答案:6. (1) $ \frac { 5 } { 6 } $ $ \frac { 6 } { 6 } $ $ 1 \frac { 1 } { 6 } $ (2)2 (3)$ 95 \frac { 1 } { 4 } $ $ 1 \frac { 4 } { 95 } $ (4)$ 4 \frac { 2 } { 5 } $ $ \frac { 22 } { 5 } $
7. 做同一种零件,欢欢 7 小时做了 15 个,乐乐 8 小时做了 17 个,笑笑 4 小时做了 9 个,谁做得快一些?(先用带分数表示结果,再比较)
答案:7. 欢欢:$ 15 ÷ 7 = 2 \frac { 1 } { 7 } $(个) 乐乐:$ 17 ÷ 8 = 2 \frac { 1 } { 8 } $(个) 笑笑:$ 9 ÷ 4 = 2 \frac { 1 } { 4 } $(个) $ 2 \frac { 1 } { 4 } > 2 \frac { 1 } { 7 } > 2 \frac { 1 } { 8 } $,笑笑做得快一些。
8. (1)一个假分数化成带分数后,它的整数部分、分子、分母正好是三个连续的奇数(整数部分<分子<分母),并且它们的乘积是 105。这个带分数是()。
(2)一个带分数,分数部分的分子是 5,把它化成假分数后,分子是 29。这个带分数可能是()。
(3)一个分数,分子和分母的和是 48,如果把分子加上 7,分母减去 7,这个分数就等于 1,这个分数原来是()。
(2)一个带分数,分数部分的分子是 5,把它化成假分数后,分子是 29。这个带分数可能是()。
(3)一个分数,分子和分母的和是 48,如果把分子加上 7,分母减去 7,这个分数就等于 1,这个分数原来是()。
答案:8. (1)$ 3 \frac { 5 } { 7 } $ 提示:先分解 105,找出三个连续的奇数。$ 105 = 3 × 5 × 7 $。 (2)$ 1 \frac { 5 } { 24 } $、$ 2 \frac { 5 } { 12 } $、$ 3 \frac { 5 } { 8 } $、$ 4 \frac { 5 } { 6 } $ 提示:$ 29 - 5 = 24 $,$ 24 = 1 × 24 = 2 × 12 = 3 × 8 = 4 × 6 $。 (3)$ \frac { 17 } { 31 } $ 提示:根据题意,分子加上 7,分母减去 7,这个分数就等于 1,也就是分子和分母的差是 $ 7 + 7 = 14 $,已知分子和分母的和与差,运用和差问题的公式即可分别算出分母是 $ (48 + 14) ÷ 2 = 31 $,分子是 $ (48 - 14) ÷ 2 = 17 $,这个分数原来是 $ \frac { 17 } { 31 } $。
解析:
(1) $3\frac{5}{7}$
(2) $1\frac{5}{24}$,$2\frac{5}{12}$,$3\frac{5}{8}$,$4\frac{5}{6}$
(3) $\frac{17}{31}$
(2) $1\frac{5}{24}$,$2\frac{5}{12}$,$3\frac{5}{8}$,$4\frac{5}{6}$
(3) $\frac{17}{31}$
9. 一个假分数,如果分子增加 14,该分数就可以化简为 5;如果分子减少 10,该分数就可以化简为 2。这个假分数是()。
答案:9. $ \frac { 26 } { 8 } $ 提示:因为分子增加 14 和减少 10 实质上相差 $ 14 + 10 = 24 $,分数的值相差 $ 5 - 2 = 3 $。由此就可以推算出原来的分母是 $ 24 ÷ 3 = 8 $。根据题意可算出原来的假分数的分子是 $ 5 × 8 - 14 = 26 $,所以原来的假分数是 $ \frac { 26 } { 8 } $。
解析:
分子增加14与减少10相差:$14 + 10 = 24$
分数值相差:$5 - 2 = 3$
分母为:$24 ÷ 3 = 8$
分子为:$5×8 - 14 = 26$
这个假分数是$\frac{26}{8}$
分数值相差:$5 - 2 = 3$
分母为:$24 ÷ 3 = 8$
分子为:$5×8 - 14 = 26$
这个假分数是$\frac{26}{8}$